Kitty's Column

PCB circuit board copying methods and steps

PCB circuit board copying methods and steps

For simple double-sided panels and single-sided panels, everyone knows his method of copying the boards. You only need to remove the components, ma...

Three special PCB wiring sharing and detailed explanation of inspection methods

Three special PCB wiring sharing and detailed explanation of inspection methods

Before explaining the inspection work after the PCB wiring is completed, I will first introduce three special PCB wiring techniques. The routing of...

The Most Common Problems in PCB Design and Their Analysis

The Most Common Problems in PCB Design and Their Analysis

PCB (Printed Circuit Board) is quite a core in electronic products that it is applied in almost all appliances of different fields, from small to ...

Different Types of Sensors

Different Types of Sensors

By usePressure-sensitive and force-sensitive sensors, position sensors, liquid level sensors, energy consumption sensors, speed sensors, accelerat...

How to design PCB circuit with LED switching power supply?

How to design PCB circuit with LED switching power supply?

The research and development speed of LED switching power supplies has made a significant technological leap in recent years, and the speed of new ...

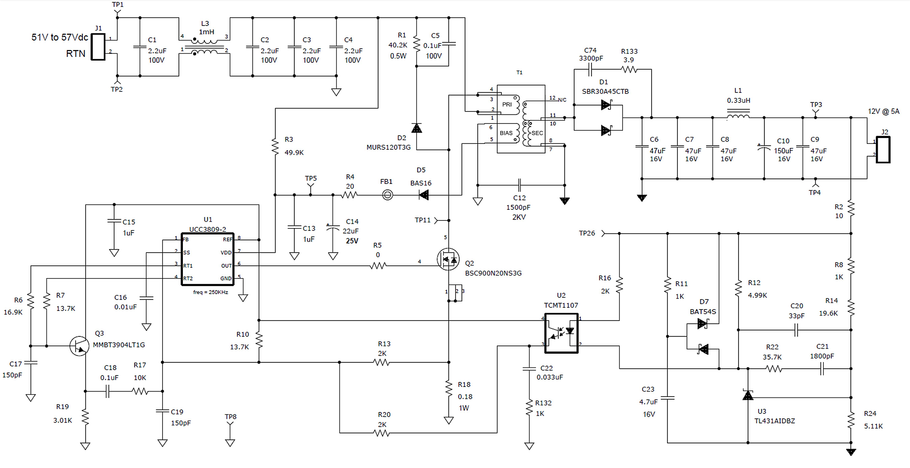
[Power Management] How to achieve the best DCM flyback converter design?

[Power Management] How to achieve the best DCM flyback converter design?

The flyback converter can operate in both continuous conduction mode (CCM) and discontinuous conduction mode (DCM). But for many low-power and low-...

Flyback Converter Design Considerations

Flyback Converter Design Considerations

The many advantages of flyback converters include: lowest cost isolated power converters, easy provision of multiple output voltages, simple primar...

Things to note when connecting PCBA boards to boards

Things to note when connecting PCBA boards to boards

PCB connecting design refers to the process of connecting multiple PCBs together through certain pipes to form an overall structure. This design pi...

10 important things to share in high-speed PCB design

10 important things to share in high-speed PCB design

In the study of high-speed PCB design, there are many knowledge points that everyone needs to understand and master, such as common signal integrit...

Introducing IC packaging forms and IC packaging types

Introducing IC packaging forms and IC packaging types

An IC wafer is a wafer made of an integrated circuit formed by many microelectronic components placed on a plastic base. It is a miniature electron...

IC Substrate PCB

IC Substrate PCB

IC substrate has been developing with the booming of new types of ICs like BGA (ball grid array) and CSP (chip scale package) which call for new c...

Design of High-Power PCB in High Temperature Environment

Design of High-Power PCB in High Temperature Environment

As the commonest components integrated platform, multi-layer PCBs connect circuit boards and components together. With electronic products becomin...