Licky's Column

Selecting Flyback Diodes for 5V Relay Coil Suppression

Selecting Flyback Diodes for 5V Relay Coil Suppression

The voltage generated during relay coil de-energization may be large enough to cause arcing in the control switch contacts and can reduce the swi...

Wilkinson Power Divider Design and PCB Layout

Wilkinson Power Divider Design and PCB Layout

RF systems can’t always be designed in the same way as digital systems or low-frequency analog systems. Instead, some components have to be create...

Radio Frequency (RF) Heat Dissipation and Coins Technology

Advantages of Coin Technology for Effective Thermal Management We see a greater need for effective thermal management and significantly higher Radi...

How to Reverse Engineer A PCB Board?

How to Reverse Engineer A PCB Board?

It’s rare when small manufacturers DIY create PCB designs. They just replicate the successful products of their competitors and make minor adjust...

What do PCB Design Services Cost?

What do PCB Design Services Cost?

What do PCB design services cost? PCB design services cost is $95-$145 per hour based on the software tool used, component pin density, routing den...

Understanding Solid Electrolyte Interface (SEI) to Improve Lithium Ion Battery Performance

Understanding Solid Electrolyte Interface (SEI) to Improve Lithium Ion Battery Performance

Solid Electrolyte Interface (SEI) to Improve Lithium Ion Battery Performance These days Lithium-ion batteries are gaining more attention due to th...

MOSFET BASICS

MOSFET BASICS

MOSFET (Metal-Oxide-Semiconductor Field-Effect Transistor) is a fundamental and widely used electronic component. Here are the basics: Structure:...

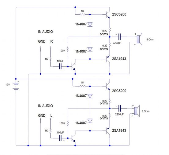
Stereo audio amplifier circuit

Stereo audio amplifier circuit

A stereo audio amplifier circuit is designed to amplify audio signals and drive speakers to produce sound. Here is a description of a basic stereo ...

RF PCB and Its Design Guidelinesv

RF PCB and Its Design Guidelinesv

RF PCB (Radio Frequency Printed Circuit Board) design requires careful consideration to ensure proper functionality and performance. Here are some ...

Decoding Capacitor Marking

Decoding Capacitor Marking

Capacitor marking typically includes the following information to help you understand its specifications: 1. Capacitance Value The capacitance v...

Reduce Your Electricity Bill with Capacitor Integration

Reduce Your Electricity Bill with Capacitor Integration

Here's a detailed article on how to reduce your electricity bill by integrating capacitors: Introduction In today's world, where e...