Licky's Column

RF Choke vs. Inductor

RF Choke vs. Inductor

In the complex and diverse landscape of electronics, the terms RF choke and inductor are often encountered, each with its own distinct characterist...

Coils and electromagnetic induction

Coils and electromagnetic induction

Coils and Electromagnetic Induction: A Deep Dive into Fundamental Principles and Applications In the realm of physics and electrical engineering, ...

Types of Transformers

Types of Transformers

Transformers can be classified into several types based on different criteria, such as cooling medium, core structure, purpose, and winding configu...

Active Components Vs. Passive Components

Active Components Vs. Passive Components

In electronics, components can be classified as active or passive. Here are the differences between them: Active Components: Function: Active...

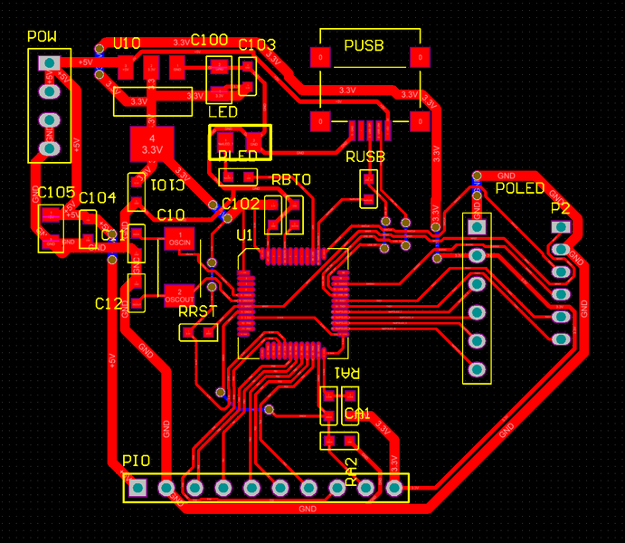
Tips for industrial PCB design layout

Tips for industrial PCB design layout

Function partition: Clearly partition circuit modules with different functions to make the layout clear and facilitate debugging and maintenan...

What is the sequence of wiring and layout in industrial PCB design?

What is the sequence of wiring and layout in industrial PCB design?

In the field of industrial PCB design, the sequence of wiring and layout is a crucial consideration. Generally speaking, layout is typically carrie...

Industrial PCB Design Techniques: Unlocking Optimal Performance and Reliability

Industrial PCB Design Techniques: Unlocking Optimal Performance and Reliability

In the realm of industrial PCB design, a plethora of techniques and considerations come into play to achieve outstanding results. One of the key a...

Electronics Cheat Sheet

Electronics Cheat Sheet

Resistors: Color coding to determine resistance value. Used to limit current or create voltage drops. Capacitors: Store electrical energy. ...

Voltage Regulator 78xx

Voltage Regulator 78xx

The 78xx series is a common family of voltage regulators. Here are some key points about them: The 78xx series provides a fixed positive output vol...

TP4056 Lithiumbattery Charger

TP4056 Lithiumbattery Charger

The TP4056 is a commonly used integrated circuit (IC) for charging lithium batteries. The TP4056 lithium battery charger offers several useful fea...

Electronic component : Active And Passive

Electronic component : Active And Passive

In electronics, components are classified as either active or passive. Active components are those that can control the flow of current and have t...

BC547 Transistors LED Flasher Circuit

BC547 Transistors LED Flasher Circuit

A BC547 transistors LED flasher circuit is a simple yet interesting electronic circuit that can make LEDs flash in an alternating pattern. The cir...